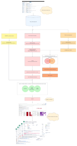
File:FLAKY FAILED STATS.png
Jump to navigation
Jump to search
Size of this preview: 318 × 599 pixels. Other resolution: 1,298 × 2,445 pixels.
Original file (1,298 × 2,445 pixels, file size: 363 KB, MIME type: image/png)
diagram of counting flakiness statistics
File history
Click on a date/time to view the file as it appeared at that time.
| Date/Time | Thumbnail | Dimensions | User | Comment | |
|---|---|---|---|---|---|
| current | 12:00, 7 October 2025 | 1,298 × 2,445 (363 KB) | AnnaWojciechowska (talk | contribs) | ||
| 18:29, 26 September 2023 | 1,470 × 2,381 (217 KB) | AnnaWojciechowska (talk | contribs) |
You cannot overwrite this file.
File usage
The following page uses this file: